I was asked to make an installation for the Sound Plotting sound-art festival at Brighton's Stanmer Park in August 2022. I had some small solar panels (Seeed Studio 0.5W solar panel) knocking about from another project and I decided to put those to use.
I knew that these panels are very sensitive to changes in the amount of light falling on them and so I hit on the idea of making a mobile with the panel at one end of each arm, and an oscillator at the other. The idea being that the oscillator pitch would change as the mobile blew around and the angle of sunlight changed.
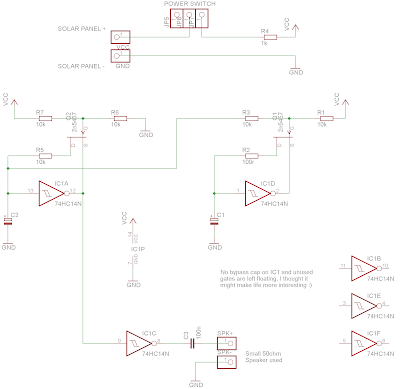
My first experiements with simple Schmitt Trigger Inverter (74HC14) oscillators had mixed results; it seemed like the volume changed more than the pitch.
I experimented with putting a JFET transistor in the feedback connection of the oscillator and found this gave a much more satisfying sweep of pitch as the power supply voltage changed. The gate of the JFET was simply held at half the power supply voltage using a divider made of two 10k resistors.
Even better I found that, rather than tying the low side of that divider to ground, I could use the voltage from the high side of the timing capacitor of another oscillator and get some pitch modulation. Using a large capacitor value (slower frequency) on the modulating oscillator and smaller capacitor value on the modulated oscillator (audio frequency) gave some satisfying whining.
The output from the higher frequency oscillator is buffered through a spare gate and fed to a speaked via a 100nF capacitor. I had some small speakers spare which had an (unusual?) 50ohm impedence, which worked well enough without any further amplification. The result is fairly quiet but just enough to give ambient chirps and tweets without being too intrusive.
My mobile has four levels and I chose different capacitor values for each, so they have different sounds from each other, with 2.2uF and 4.7uF used on the audio oscillator side (C1) and 100nF, 470nF used on the low frequency oscillator sid (C2)
I used enamalled copper wire to link the solar panel to the home-etched boards, and soldered the board directly to the speaker terminals.
With a decent breeze and some sunshine it sounds like sad birds, crying kittens, dying angels (make your own mind up)
EAGLE project is available here : https://github.com/hotchk155/buzmobil
Here is the schematic (click for original)
Here is the template for etching (click for original)

